目前已有:211篇贴子,今日0篇,会员3469403人
中韩自贸商品网 首页 中韩自贸 查看内容

重磅!新旧动能转换亮出“威海方案”!

2018-3-26 10:44| 发布者: admin| 查看: 1025| 评论: 0

摘要: 作为全省新旧动能转换总体布局中“多点突破”的重要一环,眼下我市已制定具体实施方案。2月23日,《威海市新旧动能转换重大工程总体方案》(以下简称《方案》)正式印发,提出打造蓝色创新城市、医疗健康城市、高端 ...

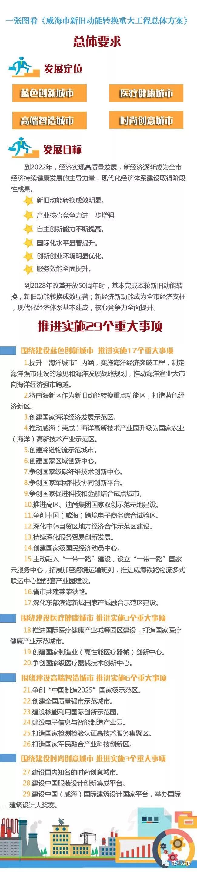
作为全省新旧动能转换总体布局中“多点突破”的重要一环,眼下我市已制定具体实施方案。2月23日,《威海市新旧动能转换重大工程总体方案》(以下简称《方案》)正式印发,提出打造蓝色创新城市、医疗健康城市、高端智造城市、时尚创意城市的发展定位,规划建设“五区九基地”,重点培育七大千亿级产业集群,确定了29个重大事项。到2028年,我市将基本完成本轮新旧动能转换,新经济新动能成为全市经济支柱。

《方案》确定了蓝色创新城市、医疗健康城市、高端智造城市、时尚创意城市的发展定位,要建设以海洋经济融合发展为特色、先进制造业等高新技术产业发达的国家创新型城市,打造国家医疗健康产业示范城市、全国健康城市典范,打造“中国制造2025”示范城市,建设国际知名的时尚创意城市。

在空间布局上,《方案》提出要坚持全域统筹、重点突破,按照“中心崛起、两轴支撑、环海发展、一体化布局”的战略部署,打造一批有较强带动力的发展高地和产业聚集区。构建更加清晰的城市发展形态,努力构建布局合理、功能互补、市域一体的组合型都市区;依托重点建设的产业园区,形成优势互补、配套协作、分工合理、各具特色的“五区九基地”产业发展格局

  • “五区”指自主创新示范区、产城融合示范区、海洋经济发展示范区、蓝色经济新区、中韩自贸区地方经济合作示范区。

  • 基地”指医疗健康基地、医疗器械基地、电子信息与智能制造基地、碳纤维基地、海洋生物基地、石墨烯基地、服务贸易产业基地、时尚创意基地、品质农业基地。

通过坚持创新驱动、实施质量强市战略、深化改革开放、强化统筹协调发展等动力支撑和一系列保障措施,到2022年,我市经济将实现高质量发展,新经济逐渐成为全市经济持续健康发展的主导力量,现代化经济体系建设取得阶段性成果。2028年改革开放50周年时,我市将基本完成本轮新旧动能转换,新旧动能转换成效显著,新经济新动能成为全市经济支柱,现代化经济体系基本建成,核心竞争力全面提升。

转给更多人看看!

来源:威海晚报


鲜花

握手

雷人

路过

鸡蛋
QQ| Archiver|手机版|小黑屋| 中韩自贸商品网 ( 鲁ICP备15010811号 )  

GMT+8, 2025-12-12 00:54 , Processed in 0.060859 second(s), 20 queries .

工作时间:7x8小时 联系QQ:点击这里给我发消息 活动洽谈/服务热线:0631-5916999

返回顶部